我國國家標準《不銹鋼藥芯焊絲》GB/T 17853-1999,與美國AWS上技術內容等效。適用于不(bu)銹鋼藥芯焊(han)絲電弧焊(FCAW)和作為不銹鋼(gang)鎢極惰性氣體保護焊的藥芯填充焊絲(GTAW)。藥芯焊絲型號是根據熔敷金屬化學成分、焊接位置、保護氣體及焊接電流類型來分的。


  藥(yao)芯焊(han)絲(si)型號表(biao)(biao)(biao)示(shi)(shi)(shi)方法:“E”表(biao)(biao)(biao)示(shi)(shi)(shi)焊(han)絲(si),“R”表(biao)(biao)(biao)示(shi)(shi)(shi)填充焊(han)絲(si);后面(mian)用(yong)(yong)三位(wei)或四(si)位(wei)數字(zi)表(biao)(biao)(biao)示(shi)(shi)(shi)焊(han)絲(si)熔敷(fu)金屬化學(xue)成分分類代號;若有(you)特殊要求(qiu)的化學(xue)成分,將(jiang)其元素符號附(fu)加在數字(zi)后面(mian),或者用(yong)(yong)“L”表(biao)(biao)(biao)示(shi)(shi)(shi)含碳(tan)量較低,“H”表(biao)(biao)(biao)示(shi)(shi)(shi)含碳(tan)量較高(gao),“K”表(biao)(biao)(biao)示(shi)(shi)(shi)焊(han)絲(si)應用(yong)(yong)于低溫(wen)環境;最后用(yong)(yong)“T”表(biao)(biao)(biao)示(shi)(shi)(shi)焊(han)絲(si)適用(yong)(yong)于全位(wei)置焊(han)接;“-”后面(mian)的數字(zi)表(biao)(biao)(biao)示(shi)(shi)(shi)保護氣體及(ji)焊(han)接電(dian)流類型,見(jian)表(biao)(biao)(biao)2-24。


  焊絲(si)型號舉例如下:


25.jpg


  藥芯焊絲尺寸應符合表 2-25的規(gui)定


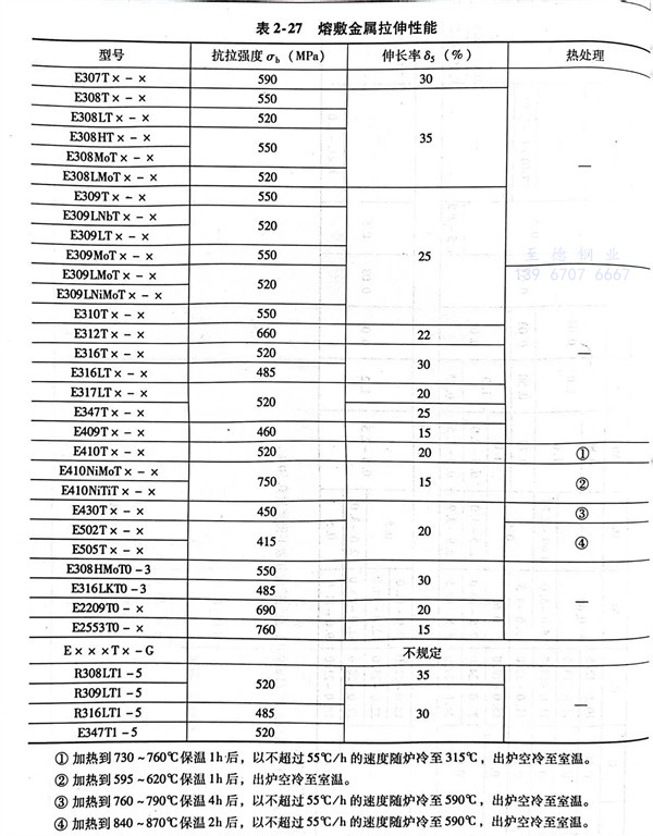
  不同型號(hao)焊絲施(shi)焊后(hou)的(de)熔敷金屬化學成分應(ying)符(fu)合表 2-26 和熔敷金屬拉伸性能應(ying)符(fu)合表 2-27的(de)規定。



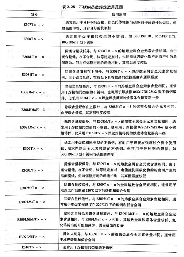
不銹鋼藥芯焊絲的適用范圍見表 2-28