發布日(ri)期:2023-12-03 16:23:57 人氣:446
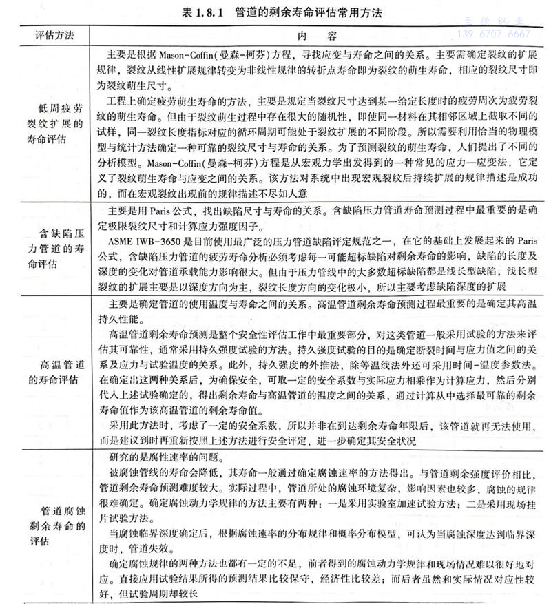
實際工程應用中,管道的(de)壽(shou)命預(yu)測已(yi)取得(de)了理想的(de)成果。管道的(de)剩余壽(shou)命評估常用方法見表(biao)1.8.1。