1. 不銹(xiu)鋼(gang)焊接鋼(gang)管(guan)用途不同而分為如(ru)下標準。


雜 2.jpg


2. 板焊管的選用。鋼板焊制不銹鋼管(板焊管)國內尚無標準,板焊管制造標準可暫參照ASTM A671《常溫和低溫用電熔焊鋼管》、ASTM A672《中溫和高壓用電熔焊鋼管》和ASTMA691《高溫和高壓用碳素鋼和合金鋼電熔焊鋼管》,或按照GB50235《工業金屬管道工程施工及驗收規范》和GB 50316《工業金屬管道設計規范》附錄的現場制造鋼板卷管的規定要求制造。或參照GB/T 9711.1《石油天然氣工業輸送鋼管 交貨技術條件第1部分:A級鋼管》。


3. 連(lian)續(xu)爐焊(han)(han)(鍛(duan)焊(han)(han))鋼(gang)管(guan)、電(dian)阻焊(han)(han)鋼(gang)管(guan)和電(dian)弧焊(han)(han)鋼(gang)管(guan)的選用(yong)。常用(yong)的焊(han)(han)接(jie)鋼(gang)管(guan)根據其(qi)生產(chan)時采用(yong)的焊(han)(han)接(jie)工藝不同可以分為:連(lian)續(xu)爐焊(han)(han)(鍛(duan)焊(han)(han))鋼(gang)管(guan)、電(dian)阻焊(han)(han)鋼(gang)管(guan)和電(dian)弧焊(han)(han)鋼(gang)管(guan)三種。


  ①. 連續爐(lu)焊(han)(鍛(duan)焊(han))鋼(gang)管:連續爐(lu)焊(han)(鍛(duan)焊(han))鋼(gang)管是在加熱爐(lu)內對(dui)鋼(gang)帶(dai)進行加熱,然后對(dui)已成(cheng)(cheng)型的(de)邊緣采(cai)用(yong)機械加壓方法使其焊(han)接(jie)在一起而形成(cheng)(cheng)的(de)具有一條直(zhi)縫(feng)的(de)鋼(gang)管。特點(dian):生(sheng)產效率高,生(sheng)產成(cheng)(cheng)本(ben)低(di);但(dan)焊(han)縫(feng)質量差,綜(zong)合機械性能(neng)差。材料(liao)牌號:Q195A、Q215A、Q235A等(deng)3種(zhong)。用(yong)途:適于設(she)計溫度(du)為0~100℃、設(she)計壓力不(bu)超(chao)過0.6MPa的(de)水和壓縮空(kong)氣系統。標準(zhun):GB/T 3091《流體輸送用(yong)焊(han)接(jie)鋼(gang)管》。


  ②. 電(dian)阻焊(han)鋼(gang)(gang)管(electric-resistance welded steel pipe):電(dian)阻焊(han)鋼(gang)(gang)管是通(tong)過電(dian)阻焊(han)或電(dian)感(gan)應(ying)焊(han)焊(han)接(jie)(jie)(jie)方法生產的(de),帶有(you)一條直(zhi)焊(han)縫(feng)的(de)鋼(gang)(gang)管。特點:生產效率高(gao),自動(dong)化程(cheng)度(du)高(gao),焊(han)后的(de)變形和殘余(yu)應(ying)力(li)較(jiao)小。設備(bei)投(tou)資高(gao),對焊(han)接(jie)(jie)(jie)接(jie)(jie)(jie)頭的(de)質量要(yao)求也比較(jiao)高(gao)。由于(yu)接(jie)(jie)(jie)頭處難免有(you)雜質存在,所以接(jie)(jie)(jie)頭塑(su)性(xing)和沖(chong)擊韌性(xing)較(jiao)低(di)(di)。標準:SY/T 5038《普通(tong)流(liu)體輸送(song)用螺(luo)旋(xuan)縫(feng)高(gao)頻焊(han)鋼(gang)(gang)管》,材料牌號(hao):Q195A、Q215A、Q235A等(deng)3種(zhong),用途:適用于(yu)設計溫度(du)≤200℃的(de)水、煤氣(qi)、空氣(qi)、采暖蒸汽等(deng)。標準:GB/T 9711.1《石油(you)天(tian)然(ran)(ran)氣(qi)工業輸送(song)鋼(gang)(gang)管交貨技術條件》,材料牌號(hao):L175、L210,L245,L290,L320,L360,L450等(deng)15種(zhong),用途:石油(you)天(tian)然(ran)(ran)氣(qi)工業中可燃流(liu)體和非可燃流(liu)體(中、低(di)(di)壓)。


  ③. 電(dian)(dian)弧(hu)焊(han)鋼(gang)(gang)管(guan)(electric-arc-welded steel pipe):電(dian)(dian)弧(hu)焊(han)鋼(gang)(gang)管(guan)是通(tong)過電(dian)(dian)弧(hu)焊(han)焊(han)接(jie)(jie)方法生產的鋼(gang)(gang)管(guan)。特點:接(jie)(jie)頭達(da)到(dao)完全的冶金結(jie)合,接(jie)(jie)頭的機械(xie)性能(neng)能(neng)夠完全達(da)到(dao)或(huo)達(da)到(dao)母材(cai)(cai)的機械(xie)性能(neng)。在經過適當的熱處理和無損檢(jian)查之(zhi)后,電(dian)(dian)弧(hu)焊(han)直(zhi)(zhi)縫(feng)(feng)鋼(gang)(gang)管(guan)的使用(yong)(yong)(yong)條件(jian)可達(da)到(dao)無縫(feng)(feng)鋼(gang)(gang)管(guan)的使用(yong)(yong)(yong)條件(jian)而取代之(zhi)。螺(luo)(luo)旋縫(feng)(feng)鋼(gang)(gang)管(guan)材(cai)(cai)料(liao)牌(pai)號:Q195、Q215、Q235等3種,用(yong)(yong)(yong)途:適用(yong)(yong)(yong)于(yu)(yu)設(she)計溫度≤200℃的水、煤氣(qi)、空(kong)氣(qi)、采(cai)暖(nuan)蒸(zheng)汽等;標(biao)準:SY/T 5037《普通(tong)流體輸(shu)送用(yong)(yong)(yong)螺(luo)(luo)旋縫(feng)(feng)埋弧(hu)焊(han)鋼(gang)(gang)管(guan)》,直(zhi)(zhi)縫(feng)(feng)鋼(gang)(gang)管(guan)材(cai)(cai)料(liao)牌(pai)號:1Cr18Ni9、0Cr19Ni9、00Cr19Ni11、0Cr18Ni10Ti、0Cr17Ni12Mo2、00Cr17Ni14Mo2共12種(新版標(biao)準更(geng)新為新的牌(pai)號),用(yong)(yong)(yong)途:設(she)計壓(ya)力小(xiao)于(yu)(yu)5.0MPa,焊(han)縫(feng)(feng)系數小(xiao)于(yu)(yu)1.0時,不(bu)宜用(yong)(yong)(yong)于(yu)(yu)極度或(huo)高度危害(hai)介質;電(dian)(dian)弧(hu)焊(han)鋼(gang)(gang)管(guan)標(biao)準還有:GB12771《流體輸(shu)送用(yong)(yong)(yong)不(bu)銹(xiu)鋼(gang)(gang)焊(han)接(jie)(jie)鋼(gang)(gang)管(guan)》,HG/T 50237.1~4《奧氏體不(bu)銹(xiu)鋼(gang)(gang)焊(han)接(jie)(jie)鋼(gang)(gang)管(guan)》。


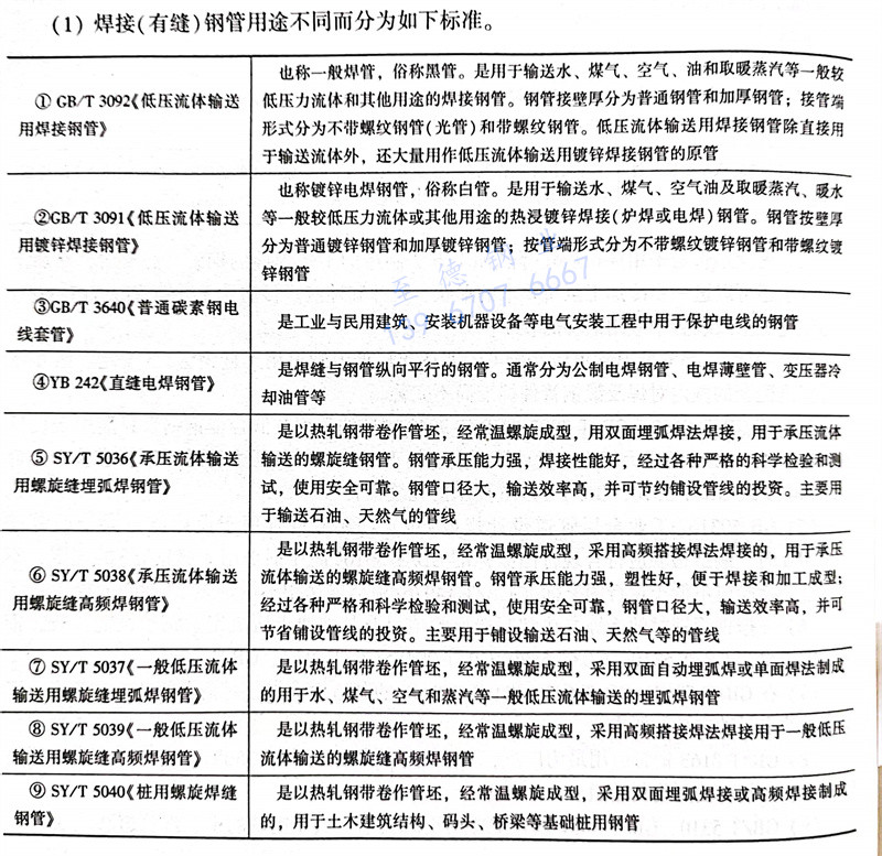
4. 有(you)縫(feng)焊接鋼(gang)管的特點及有(you)關標準(zhun)。


  ①. 不銹(xiu)(xiu)鋼(gang)(gang)焊(han)(han)(han)接(jie)鋼(gang)(gang)管(guan)(guan)也稱焊(han)(han)(han)管(guan)(guan),是用(yong)(yong)鋼(gang)(gang)板或鋼(gang)(gang)帶經過卷曲成型(xing)后(hou)焊(han)(han)(han)接(jie)制成的(de)鋼(gang)(gang)管(guan)(guan)。不銹(xiu)(xiu)鋼(gang)(gang)焊(han)(han)(han)接(jie)鋼(gang)(gang)管(guan)(guan)生產(chan)(chan)工(gong)藝簡單,生產(chan)(chan)效(xiao)率高,品種規格(ge)多(duo),但(dan)(dan)強度一般低(di)于無縫(feng)(feng)(feng)(feng)鋼(gang)(gang)管(guan)(guan)。20世(shi)紀30年代以來(lai),隨著優質帶鋼(gang)(gang)連軋生產(chan)(chan)的(de)迅速發展(zhan)以及焊(han)(han)(han)接(jie)和檢驗技術的(de)進步,焊(han)(han)(han)縫(feng)(feng)(feng)(feng)質量不斷提高,焊(han)(han)(han)接(jie)鋼(gang)(gang)管(guan)(guan)的(de)品種規格(ge)日益增(zeng)多(duo),并在越來(lai)越多(duo)的(de)領域代替了無縫(feng)(feng)(feng)(feng)鋼(gang)(gang)管(guan)(guan)。焊(han)(han)(han)接(jie)鋼(gang)(gang)管(guan)(guan)按(an)焊(han)(han)(han)縫(feng)(feng)(feng)(feng)的(de)形式(shi)分為(wei)直(zhi)縫(feng)(feng)(feng)(feng)焊(han)(han)(han)管(guan)(guan)和螺(luo)旋(xuan)焊(han)(han)(han)管(guan)(guan)。直(zhi)縫(feng)(feng)(feng)(feng)焊(han)(han)(han)管(guan)(guan)生產(chan)(chan)工(gong)藝簡單,生產(chan)(chan)效(xiao)率高,成本低(di),發展(zhan)較(jiao)快。螺(luo)旋(xuan)焊(han)(han)(han)管(guan)(guan)的(de)強度一般比直(zhi)縫(feng)(feng)(feng)(feng)焊(han)(han)(han)管(guan)(guan)高,能用(yong)(yong)較(jiao)窄的(de)坯(pi)料(liao)生產(chan)(chan)管(guan)(guan)徑(jing)較(jiao)大的(de)焊(han)(han)(han)管(guan)(guan),還可以用(yong)(yong)同(tong)(tong)樣(yang)寬度的(de)坯(pi)料(liao)生產(chan)(chan)管(guan)(guan)徑(jing)不同(tong)(tong)的(de)焊(han)(han)(han)管(guan)(guan)。但(dan)(dan)是與相同(tong)(tong)長度的(de)直(zhi)縫(feng)(feng)(feng)(feng)管(guan)(guan)相比,焊(han)(han)(han)縫(feng)(feng)(feng)(feng)長度增(zeng)加30%~100%,而且生產(chan)(chan)速度較(jiao)低(di)。因此,較(jiao)小口徑(jing)的(de)焊(han)(han)(han)管(guan)(guan)大都(dou)采用(yong)(yong)直(zhi)縫(feng)(feng)(feng)(feng)焊(han)(han)(han),大口徑(jing)焊(han)(han)(han)管(guan)(guan)則大多(duo)采用(yong)(yong)螺(luo)旋(xuan)焊(han)(han)(han)。


  ②. GB 50316《工業金屬(shu)管道設計(ji)規范》規定:“現(xian)行國家(jia)標準GB/T 3092《低(di)壓(ya)流(liu)體(ti)輸送(song)用焊接鋼(gang)管》及GB/T 3091《低(di)壓(ya)流(liu)體(ti)輸送(song)用鍍鋅焊接鋼(gang)管》中(zhong)的加(jia)厚管子(zi),可用于(yu)設計(ji)壓(ya)力小于(yu)等于(yu)1.6MPa和設計(ji)溫(wen)度(du)在0~200℃的C類流(liu)體(ti)。普通厚度(du)的管子(zi)僅用于(yu)D類流(liu)體(ti)。”


  ③. 有縫(feng)鋼(gang)(gang)管(guan)通(tong)常(chang)用于低壓(ya)管(guan)路。小直(zhi)徑(jing)的有縫(feng)鋼(gang)(gang)管(guan)(公(gong)稱直(zhi)徑(jing)10~150mm),常(chang)用作水、煤(mei)氣、空氣、低壓(ya)蒸汽及(ji)無侵蝕性流體(ti)的管(guan)道,工(gong)作溫(wen)度范圍(wei)(wei)為0~200℃。大(da)直(zhi)徑(jing)的有縫(feng)鋼(gang)(gang)管(guan)包括螺旋縫(feng)電(dian)焊(han)管(guan)(公(gong)稱直(zhi)徑(jing)200~700mm)和直(zhi)縫(feng)電(dian)焊(han)管(guan)(公(gong)稱直(zhi)徑(jing)200~1200mm)。工(gong)作溫(wen)度范圍(wei)(wei)因材料而(er)異。




聯系方式.jpg