a. 尿素生產過程對設備腐蝕的情況(kuang) 


  在工業(ye)生產中,尿素是由液(ye)氨與二氧化碳合成的,一(yi)般(ban)是在14~25MPMPa和180~210℃按(an)以下反(fan)應式進行:


  CO2+2NH3→NH4COONH2


  NH4COONH2(NH2)2CO+H2O


 反(fan)應(ying)前(qian)的(de)原料(liao)二氧(yang)化(hua)碳和(he)氨與反(fan)應(ying)后的(de)產物(wu)尿(niao)素和(he)水的(de)腐(fu)蝕性(xing)均較弱。但反(fan)應(ying)的(de)中間產物(wu)氨基甲(jia)酸銨(an)在高溫下的(de)腐(fu)蝕卻(que)很強烈。同時,在合(he)成反(fan)應(ying)中生成的(de)尿(niao)素還會按以下反(fan)應(ying)式(shi)產生氰酸和(he)氰酸銨(an),即


  (NH2)2CONH3+HCNONH4CNO


  氰酸和氰酸銨在水中又將電離出氰酸根(CNC),具有較強的與氯離子相似的還原性,從而破壞了不銹耐酸鋼表面的氧化膜,因而有強烈的去鈍化的作用,以致含鉬的不銹耐酸鋼也難以承受其腐蝕作用。因此在腐蝕介質中加入緩蝕劑,不(bu)銹鋼才在尿素生產中得到廣泛應用。


b. 不銹鋼在尿素生產中(zhong)的應用 


  合成氨生產裝置、硝酸銨生產裝置和尿素生產裝置一般都采用不銹鋼制造。在一些廠家的實際應用上一般是在氨合成塔內側、硝酸預熱器、低壓中和塔、濃縮器上采用06Cr19Ni10奧氏體不銹鋼;在合成塔、高壓冷凝器、洗滌器上采用022Cr17Ni12Mo2奧氏體不銹鋼;在氣提塔分布管上應用022Cr25Ni22Mo2N 奧氏體不銹鋼(gang);在造粒塔上應用06Cr19Ni10 或022Cr17Ni12Mo2奧氏體不銹鋼;在甲銨泵體上采用022Cr18Ni15Mo3Si2N 或022Cr25Ni7Mo3N;在閥門上采用雙相(xiang)不銹鋼03Cr25Ni6Mo3Cu2N;在尿素合成塔內件、蒸發器、硝酸地下貯槽、硝銨真空蒸發器上應用 12Cr18Mn9Ni5N 或12Cr18Mn10Ni5Mo3N奧氏體不銹鋼;022Cr14Ni14Si4 不銹鋼用于制造濃硝酸設備的冷凝器和槽罐等;022Cr17Ni5Si4Nb鋼用于制造發煙硝酸吸收塔、槽車罐等。


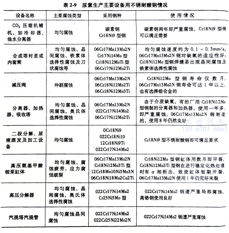
  表(biao)2-9列出尿素(su)生產主要設備(bei)用不銹耐酸鋼情況(kuang),僅供參考(kao)。


9.jpg


  在選(xuan)(xuan)(xuan)擇不銹鋼時要(yao)根據當(dang)地當(dang)時的(de)情況(kuang)(kuang)進行,別人用過的(de)不一(yi)定是最好的(de),要(yao)根據實(shi)際情況(kuang)(kuang)進行選(xuan)(xuan)(xuan)用,如當(dang)地無此類鋼,可選(xuan)(xuan)(xuan)擇性近似(si)的(de)其他不銹鋼,并盡(jin)量(liang)選(xuan)(xuan)(xuan)擇耐(nai)蝕性優(you)良(liang)的(de)不銹鋼,以提高設備(bei)的(de)使用壽命。






聯系方式.jpg