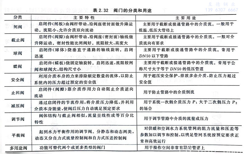
閥門的分類和用途如(ru)表(biao)2.32所示(shi)。


1. 閘(zha)閥   啟閉件(閘板)由閥桿帶動(dong),沿閥座密(mi)封面做升降運(yun)動(dong),流阻(zu)小,允許介質雙向流動(dong)。主要用于(yu)截(jie)斷或接通(tong)管路中的介質流。一般用于(yu)低溫(wen)、低壓大(da)管徑上。


2. 截止閥   啟閉件(閥(fa)瓣(ban))由閥(fa)桿帶動,沿閥(fa)座(密(mi)(mi)封面)軸線(xian)做升降(jiang)運動,密(mi)(mi)封性能比閘閥(fa)好。流(liu)阻(zu)較大,高度大。主要(yao)用于截斷或(huo)接(jie)通管路中的介質流(liu)。一般(ban)對介質流(liu)向有要(yao)求


3. 球閥   啟閉件(球(qiu)體)繞垂直于(yu)(yu)通(tong)路(lu)(lu)的軸線旋(xuan)轉,啟閉迅速。主要用(yong)于(yu)(yu)截(jie)斷或(huo)接通(tong)管(guan)(guan)路(lu)(lu)中的介質(zhi)流。常用(yong)于(yu)(yu)DN50以下管(guan)(guan)路(lu)(lu)。


4. 蝶閥(fa)   啟閉件(蝶板(ban))繞固定軸(zhou)旋轉(zhuan)。啟閉迅(xun)速,流(liu)阻較閘閥和(he)球(qiu)閥大(da),結構(gou)尺寸小。主要用(yong)于(yu)截斷或接通(tong)管(guan)路中(zhong)的介質流(liu)。常用(yong)于(yu)公稱尺寸大(da)于(yu)等于(yu)DN50的低(di)壓管(guan)道(dao)。


5. 安全(quan)閥  利用(yong)介(jie)質(zhi)(zhi)本身的力(li)來排除額定(ding)數量(liang)的流(liu)體,以防止(zhi)系統內的壓(ya)力(li)超(chao)過預(yu)定(ding)的安(an)全值。用(yong)于超(chao)壓(ya)安(an)全保(bao)護,排放多(duo)余介(jie)質(zhi)(zhi),防止(zhi)壓(ya)力(li)超(chao)過安(an)全值。


6. 止回閥  啟閉件(閥瓣)靠介(jie)質(zhi)(zhi)作(zuo)用(yong)力(li)自動阻止介(jie)質(zhi)(zhi)逆向流動。用(yong)于(yu)防止管(guan)路中的介(jie)質(zhi)(zhi)倒流。


7. 減(jian)壓閥  通過(guo)啟閉件的節流作用,將介(jie)質(zhi)壓力降低,并利(li)用介(jie)質(zhi)本身(shen)能量,使閥后壓力自動滿足預定要求。用于(yu)系統一次側(ce)(ce)介(jie)質(zhi)壓力P1大于(yu)二次側(ce)(ce)壓力P2的場合。


8. 調節閥  閥(fa)體結構與截(jie)止閥(fa)相(xiang)似,流量呈(cheng)線性或等百分比(bi)特(te)性。用于調節管路中介質(zhi)的流量或壓力。


9. 平衡閥  起(qi)到水力(li)平(ping)衡作(zuo)用的(de)調(diao)節閥。分靜態(tai)和(he)(he)動(dong)(dong)態(tai)兩類(lei),動(dong)(dong)態(tai)又分自力(li)式流(liu)量控(kong)制閥和(he)(he)自力(li)式壓(ya)差(cha)控(kong)制閥。對(dui)供暖和(he)(he)空調(diao)水力(li)系統管網(wang)的(de)阻(zu)力(li)流(liu)量和(he)(he)壓(ya)差(cha)等,參數加以調(diao)節和(he)(he)控(kong)制,以滿足管網(wang)系統按預(yu)定(ding)要求正常和(he)(he)高效運行(xing)。


10. 多用(yong)途閥  功能可(ke)替代兩個(ge)或(huo)更(geng)多類型的(de)(de)閥門(men),用(yong)于操作空間非常(chang)有限的(de)(de)管道上(shang)。



表 32.jpg






聯系方式.jpg